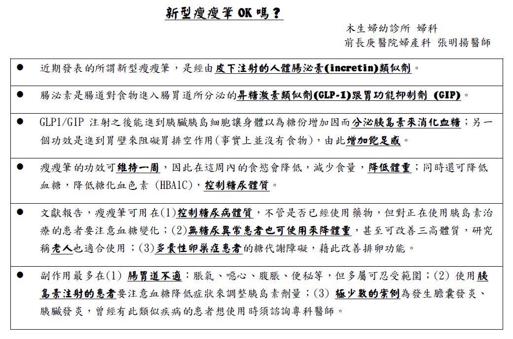
木生婦幼診所 婦科
前長庚醫院婦產科 張明揚醫師
😳 水水辣妹再度回來:沒辦法啦!抵擋不住食物,只因為我有多囊性卵巢?只得認命?
🌞 DR:絕對不會,因為~~~人定勝嘛!
❤️(一) 遺傳體質如何維護?
🎈 如果是遺傳帶給您的高膽固醇狀況,顯然您的CHOL代謝能力受阻礙了,沒辦法消化掉身體不斷產生的CHOL。
🎈 雖然日子一樣的過,但禍害還是存在。
😹 有了爸媽賞賜的身體,只得認清自己:缺少什麼該有的?多了什麼不要的?然後小心去調整。
🌹 最重要的:LDL不要高到影響您血管的健康,
🎈 適時地使用藥物,是保護自己的不得已手段。
❤️ 但如果是從小帶來的,譬如說多囊性卵巢體質(PCOS)導致胰島素效應不足,日積月累造成CHOL代謝變差而LDL過高!
🎈 這時候可以直接控制排卵與體重,慢慢的讓代謝功能改善,LDL自己就會降低下來。
🩸 需要知道的是:天生帶來的遺憾,改善都得靠不斷努力,一旦鬆懈,體質慢慢又會變回原有狀況,這點不得不接受。
❤️(二) 年紀老化、婦女更年期,加上各種疾病導致的CHOL代謝失常
🤔 原本還好,但如年齡老化,高血壓、痛風、糖尿病等代謝失調症狀出現、
🎈 還有其他影響身體功能的全身性疾病,甚至加上更年期狀態因而讓CHOL與LDL升高,
🌹 這時就必須尋找專家控制代謝疾病。
🎈 配合藥物與注意生活上各種可以減少體內CHOL升高的努力。心血管疾病仍可以控制在安全範圍。
🌹 婦女若因更年期後所發現的CHOL LDL增加,也可以短期使用雌激素來改善。
❤️(三) 其實大多數CHOL與LDL增加多是因為生活過度安逸、過度放縱、甚至加上各種勞累、心情壓力所累積的後果。
🌹 現代人習慣吃太多飽和脂肪酸與糖類食物導致肥胖、懶得活動、營養不均衡因而血糖、血脂肪升高,間接導致CHOL跟LDL累積而讓血管彈性降低。
🩸 減肥與減食一向是最需要毅力且被認為最困難的重責大任。
🌞 幸運的是:隨著各種減肥餐點與抑制食慾的產品出現;
🌹 更加上最近風行的瘦瘦針:每周施打一次,可以抑制食慾另還加上促進胰島素分泌功能,加強醣類代謝。
🌞 只要經過醫師的檢查與評估,許多人都能夠很快樂又無負擔地順利降低體重與膽固醇,對心血管的保護更增一層力道。
🌹 結果是:水水妹再度展開可愛的笑容:原來我是還有希望的啦。
💪 的確如此,YOU CAN MAKE IT!

本EA協會以捐款為主要財源,我們須要您的資金提供,我們接受您的捐款,歡迎愛心人士支持推行會務,以幫助更多的女人和家庭。捐款收據可抵扣所得稅。
帳號:1813108-6 戶名:中華民國子宮內膜異位症婦女協會